点击加入
免费发布
景观档案,记录中国景观历史。
  • 暂无相关记录!
新闻news
一方/未名新作首发 I 深圳岸线与候鸟共栖-基于NbS的福田红树林国家级自然保护区鸟类生境修复
来源: | 作者:编辑部 | 发布时间: 2025-07-02 | 3114 次浏览 | 🔊 点击朗读正文 ❚❚ | 分享到:

“ 在紧邻深圳中心区的海岸湿地上

一条与候鸟共栖的岸线

谱写了都市繁华与自然野性的协奏曲


图片

图片

图片

图片

图片
↑一条与候鸟共栖的城市滨水岸线 © 鲁冰



一方/未名新作首发 I “深圳岸线与候鸟共栖” 

基于NbS的福田红树林国家级自然保护区鸟类生境修复

Exploring Nature-based Solutions on Refined Waterbird Habitats Restoration in Futian Mangrove National Nature Reserve






深圳湾是东亚-澳大利西亚国际候鸟迁徙的中转站和越冬地,也是社会经济发展活跃的高度城市化海湾。滨海湿地生态系统的生态修复对全球鸟类保护意义重大。




图片
↑毗邻高密度城市核心区的国家级自然保护区
图片

↑与香港米埔湿地同属迁飞通道上的重要栖息地


位于深圳湾东北部的福田红树林国家重要湿地是广东内伶仃福田国家级自然保护区的重要组成部分,先后被列入《2020年国家重要湿地名录》和《湿地公约》(又称《拉姆萨尔公约》)的“国际重要湿地”名录,每年有数10万只水鸟在此休憩、补给、生活。其周边高强度城市环境对候鸟越冬栖息的影响显著,亟需针对水鸟保护的高质量、精细化生态修复。



图片

图片

↑远眺深圳湾方向,可见深圳湾大桥与香港山峦的轮廓

图片

图片

图片

↑ 夕阳下的“潮汐树”、红树林和鱼塘


本项目以基于自然的解决方案为指导理念,建立了一套高密度城区滨海湿地水鸟栖息地精细化生态修复模式:通过研究鸟类行为和生境需求,提出了水面扩增、水位控制、水动力改善、光滩改造、植物适应性管理、避干扰控制六项策略,并建立了高、中、低适应途径以形成有效的策略包。


图片

↑本项目生态修复模式概览


修复工程实施后,黑脸琵鹭等目标鸟类的数量显著增加,海岸带生态系统服务功能明显增强。在中国城市更新进入存量发展的趋势下,这一修复模式可为滨海湿地鸟类保护生态修复提供借鉴,并为高质量建设深圳“国际红树林中心”提供重要支撑。


图片

↑鸟儿在湿地中翱翔 


为候鸟“量身定制”

—————————————————————

选取目标鸟类

项目结合现有监测数据和现场调研观测,确定福田红树林湿地五大类水鸟(鸻鹬类、雁鸭类、鹭类、秧鸡类和鸬鹚类)和国家一级保护动物黑脸琵鹭为目标水鸟大类。


图片

图片

图片

↑生活在福田红树林湿地的水鸟们


根据鸟类监测数据和现场观察,综合身长、生态型、居留型等因素,在各大类中选择场地中种群规模较大的目标水鸟代表性物种。


图片
↑修复前水鸟分布情况
图片

图片
↑代表水鸟类群与鸟种的选取
图片

图片

↑黑脸琵鹭、白鹭、苍鹭、反嘴鹬、普通鸬鹚、琵嘴鸭等


解锁鸟类生境偏好

通过文献研究和鸟类行为观测,分析代表鸟种的空间偏好和对人为干扰耐受度,确定生境需求及相关指标。以水鸟栖息生境需求为标准,对红树林湿地基围鱼塘的水面面积、水位深度、水动力条件、滩岛形态、植被影响、城市及人类活动影响等方面进行适宜性分析。



图片


图片

↑代表鸟种的生境需求分析


通过基于鸟类的研究,诊断得出现状鱼塘面临的六方面共性问题:水面小、水位深、水动力条件不足、缺乏光滩与裸岛、入侵植物多、人类活动干扰大。



生态修复实施“策略包”

—————————————————————

面向鸟类的生态修复六大策略

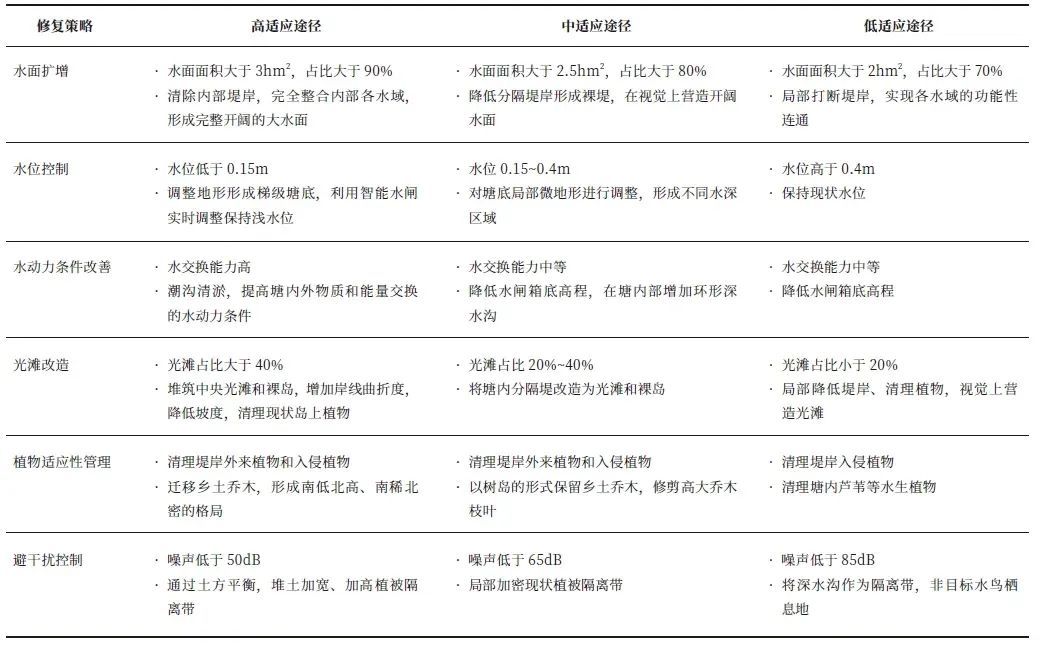
针对从代表鸟种适宜性分析得出的现状鱼塘面临的六方面共性问题,以鸟类生境需求研究为依据,项目提出了生态修复的六大策略:水面扩增、水位控制、水动力条件改善、光滩改造、植物适应性管理和避干扰控制。基于六大策略,综合考量目标水鸟保护的重要性、生态修复的必要性、修复落地阻力三方面,提出高、中、低三种适应途径。



图片

↑高、中、低三种适应途径


图片

图片
↑修复策略示例:水面扩增、光滩改造

以完成生态修复实施的主要区域5号塘、6号塘、北部淡水塘、避风塘为例,组合使用各修复策略中的适应途径,形成滨海湿地水鸟栖息地精细化修复方案。


图片

↑鱼塘生态修复策略包组合


生态修复实施详解

以被定位为黑脸琵鹭等大型涉禽的栖息地的5号塘为例,设计方案使用了多种修复措施搭配组合以提升鸟类生境的适宜性。


图片

图片

图片

图片

图片

↑5号塘生态修复策略工程布局


将所有水域完全整合成一个连续的开阔大水面。通过智慧水闸调控和梯级塘底调整控制水位,沿鱼塘外缘增加环形沟以丰富水生环境,改善水动力条件。将堤岸改造为中央光滩,增加岸线曲折度,降低坡度,为候鸟提供休息停留空间。


图片

图片
↑破开部分堤岸,打造联通的水域
图片

↑通过智慧水闸调控水位

图片

图片

↑增加光滩,降低堤岸坡度,为鸻鹬类等鸟类提供停留空间

图片

图片

↑增加岸线曲折度、丰富水生环境


清理水面芦苇和堤岸的入侵植物,以树岛的形式局部保留乡土植物。在北部加宽加高植物隔离带,以降低城市和人类活动对鸟类的干扰。



图片

图片
↑清理入侵植物,以树岛形式保留乡土植物

图片


图片

↑构建植物隔离带减低干扰

图片

↑最小干扰原则的巡护路线


各鱼塘生态修复效果

经过精细化生态修复,各塘在水面扩增、水位控制、水动力条件改善、光滩改造、植物适应性管理与避干扰控制六大策略方面均有显著提升,为鸟类生存栖息提供了良好的条件。


图片


图片

↑黑脸琵鹭、反嘴鹬等鸟类在修复后的鱼塘栖息

图片

↑黑翅长脚鹬在浅水中捕食


万事俱备待鸟归

—————————————————————

生态修复工程实施后的观测表明,各塘水鸟种类和数量均有显著提升。


图片

图片


图片

↑反嘴鹬、黑尾塍鹬、红脚鹬、红嘴鸥等


2022~2023年首个候鸟季的观测中,保护区水鸟种类比上年增加33%,与2016年相比,2022年保护区水鸟总体数量从27392只增加到37079只(增加35.4%),水鸟种类从53种增加到80种(增加50.9%)。


图片


图片

↑琵嘴鸭、黑脸琵鹭、红嘴鸥、白鹭、苍鹭、池鹭、普通鸬鹚、反嘴鹬、红脚鹬等


生态修复前,保护区在冬季通常只能观测到30~40只黑脸琵鹭,而2022年冬季则观测到150余只,创近年新高,尤其是5号塘修复后每天可监测到50余只黑脸琵鹭。


图片

图片

图片

图片

图片
↑生态修复实施后在福田红树林湿地记录到的黑脸琵鹭


国家重点保护鸟类方面,对比保护区管理局提供的历史监测数据,2022年观测到国家一级保护动物黄嘴白鹭、国家二级保护鸟类棉凫、流苏鹬、水雉等,为保护区近20年来首次;2022年12月观测到29只国家一级保护野生动物东方白鹳,为保护区近30年来首次观测到东方白鹳集群。


图片
↑飞行的雁鸭类水鸟
图片
↑大白鹭与黑脸琵鹭

图片

↑反嘴鹬等

图片

↑红嘴鸥、苍鹭、白鹭、黑脸琵鹭、针尾鸭等



结语

———————————————

本项目有针对性地分析研判场地问题,创建了高密度城市水鸟栖息地精细化生态修复模式,在深圳福田红树林湿地生态修复中实际应用并进行了验证。项目有效提高了水鸟的种类和数量,增强了深圳湾作为国际候鸟迁徙中转站的功能。基于本项目提出并实践的修复模式,未来可进一步研究、制定滨海湿地和水鸟栖息地的精细化管理方法。同时,结合福田红树林湿地持续开展水鸟栖息地智慧化监测评估工作,反馈栖息地状况和鸟情变化,开展动态优化和适应性管理,可为高质量栖息地修复和国际红树林中心创建工作提供科学依据和技术支撑,亦可为滨海湿地鸟类保护生态修复提供借鉴支持。



图片

图片
↑项目有效提高了水鸟的种类和数量,增强了深圳湾作为国际候鸟迁徙中转站的功能


项目获得2024年度广东园林学会科学技术奖(科技进步一等奖),编号2024-KJJB-01。


专访记录
最新加入
景观文化
  • 浙景杭协

    浙景杭协

    协会

    ¥0.00

    ¥0.00